TCL 智能教育平板 IFP65X60M
赋能教育 提质增效
依托 TCL 四十年显示技术积累,致力于研发更适合教学场景的画面显示,全通道 4K 高清显示+全通道 4K UI,无论是图标亦或字体均显示的非常清晰准确,178°可视角,无论坐教室何处,内容均清晰可见。
采用 TCL 自然光技术,通过芯片智能控制将背光源发出的光转变成更接近于自然界的光,并结合多种护眼技术,降低长时间观看产生的视觉疲劳,获得如自然光下的舒适视觉体验。
硬件低蓝光 | 防眩光处理 | 环境光感应 | 智能触摸感应 | 多种护眼模式
依托 TCL 红外算法实验室,触摸算法精准,抗干扰性强,书写精细流畅,还原板书体验,更支持 40 点触控,师生协作无障碍。
高精度低延时 笔迹细腻更跟手
智能手势操作 白板内容轻松擦写
高硬度钢化屏 强效防刮伤,板书更自在
前置多单元大功率喇叭,声音均匀覆盖每一寸教学空间;可选1600W 及以上广角摄像头、8阵列远距拾音麦,提供更全面清晰的教室空间摄像和声音收录;TCL声学实验室、TCLCamera Lab 调教,为各类教学场景提供更均匀的视听体验。
行业领先的 Android 13.0 系统,四核高性能处理器及大内存配置,操作更顺畅,支持更多样化的数字校园方案。
含丰富的教学工具与资源,提供备课、授课、信发集控等一站式教学体验。
全流程教学 数据一站式融通
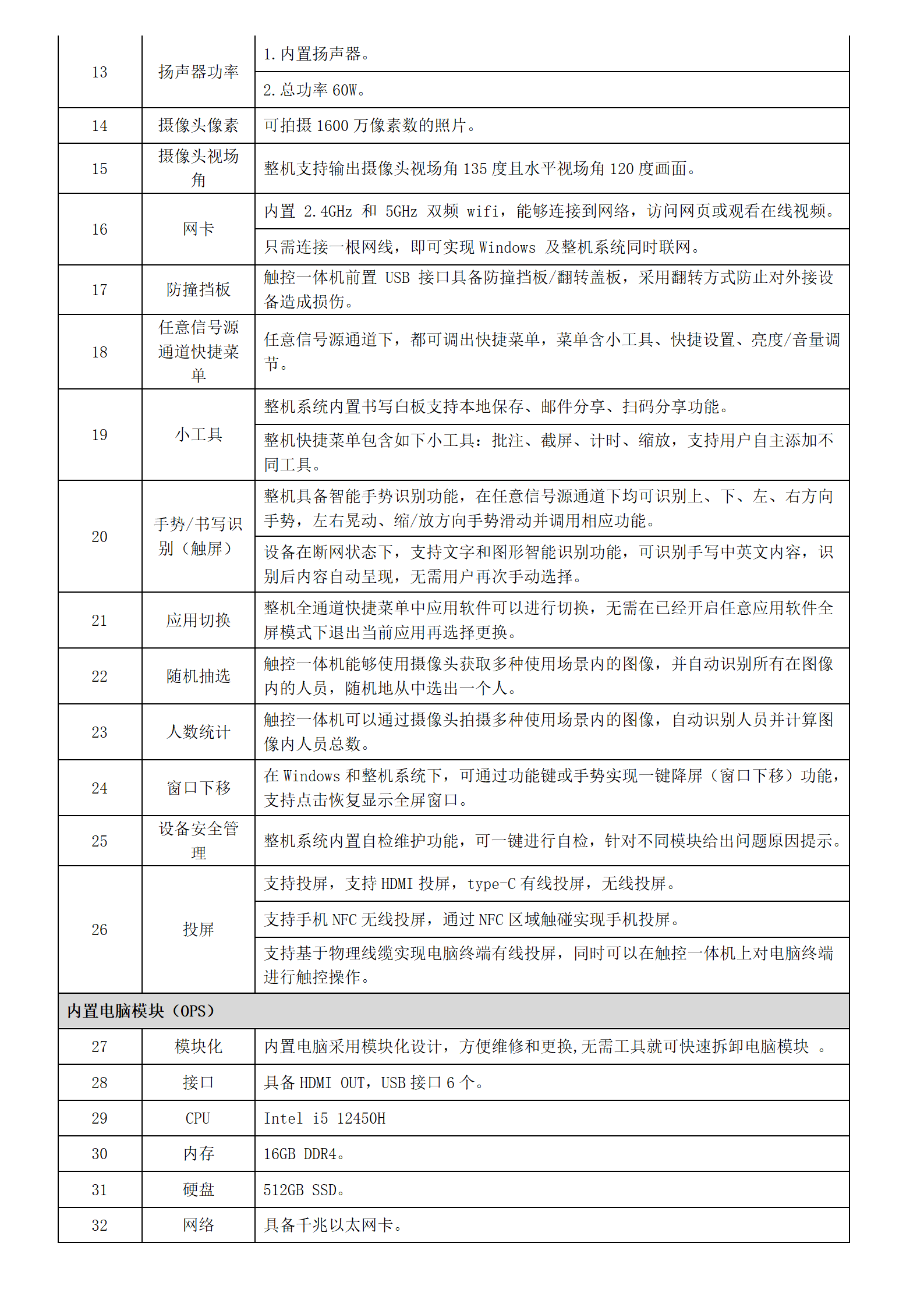
全学科覆盖 资源到章到节到课
跨终端协作 支持大屏端、PC端、手机端协同作业
多设备集控 支持远程运维、自定义全场景校宣
TCL商用专业团队将为您提供企业级产品及解决方案咨询服务,涵盖智慧办公、智慧教育、智慧商业等行业,助力客户实现更大商业价值!
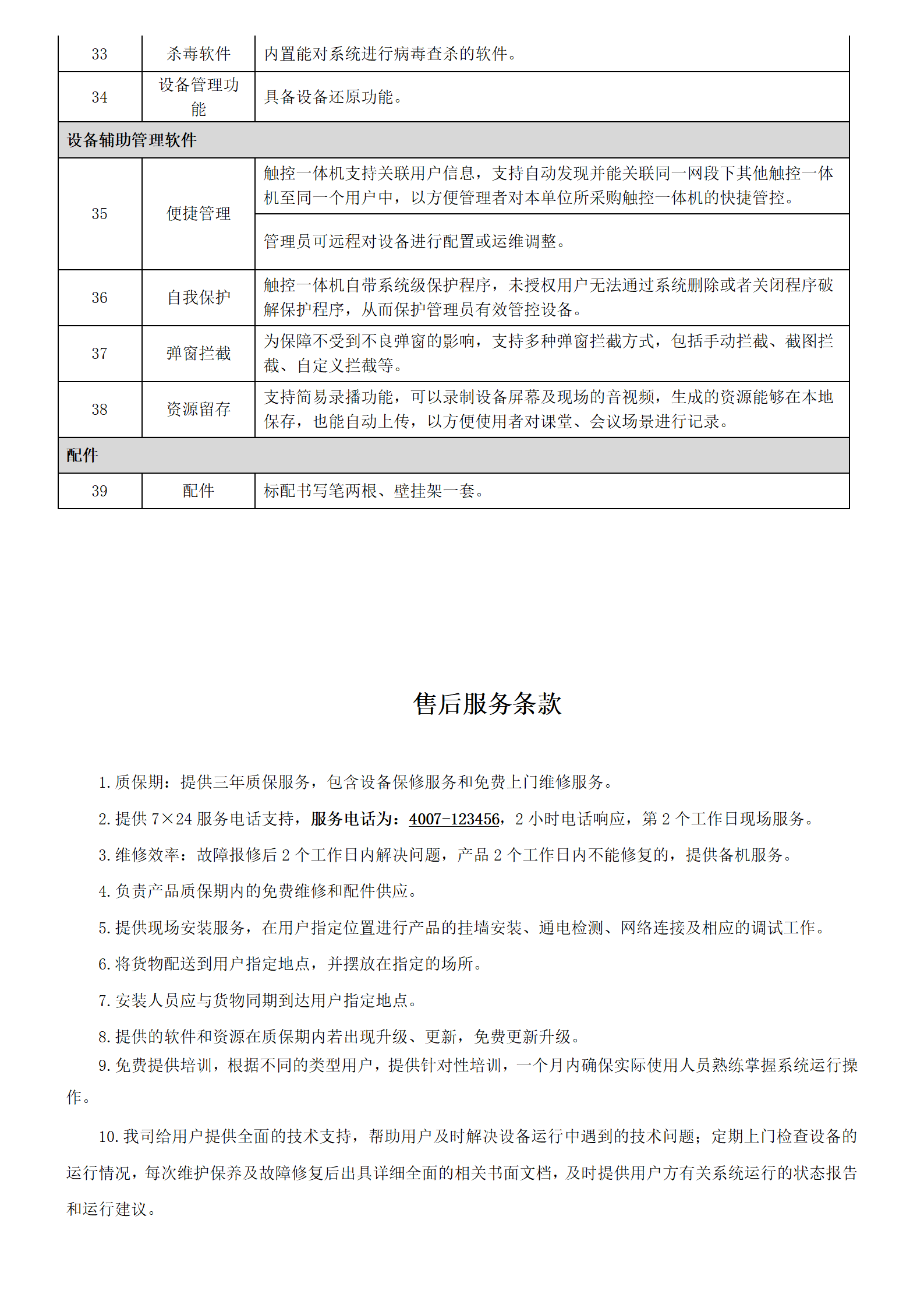
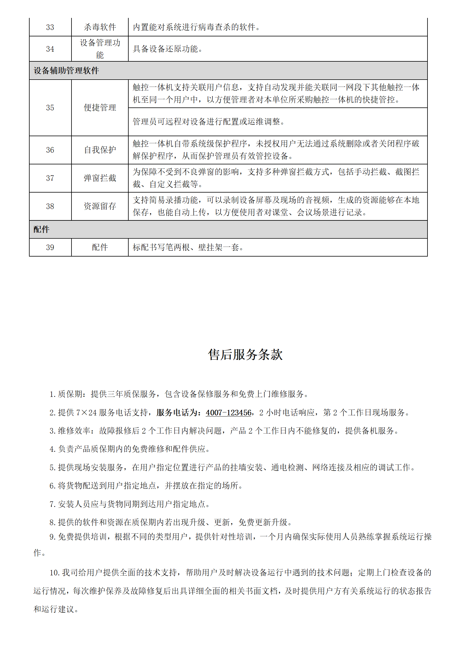
我们使用cookie来确保您的高速浏览体验。继续浏览本站,即表示您同意我们使用cookie。详情