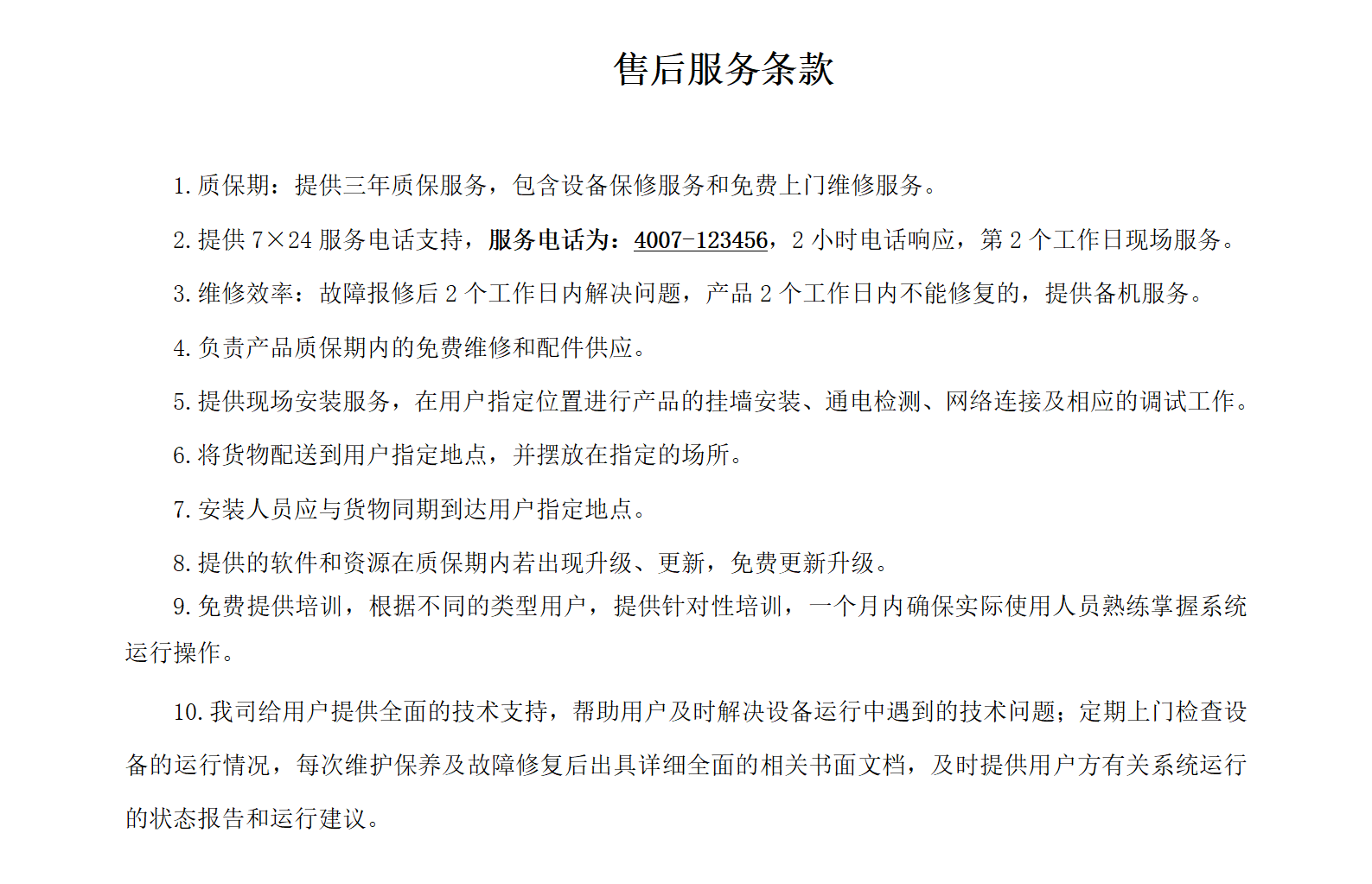
智能交互平板 IFP98X66N
智慧教育 大有可为
TCL商用专业团队将为您提供企业级产品及解决方案咨询服务,涵盖智慧办公、智慧教育、智慧商业等行业,助力客户实现更大商业价值!
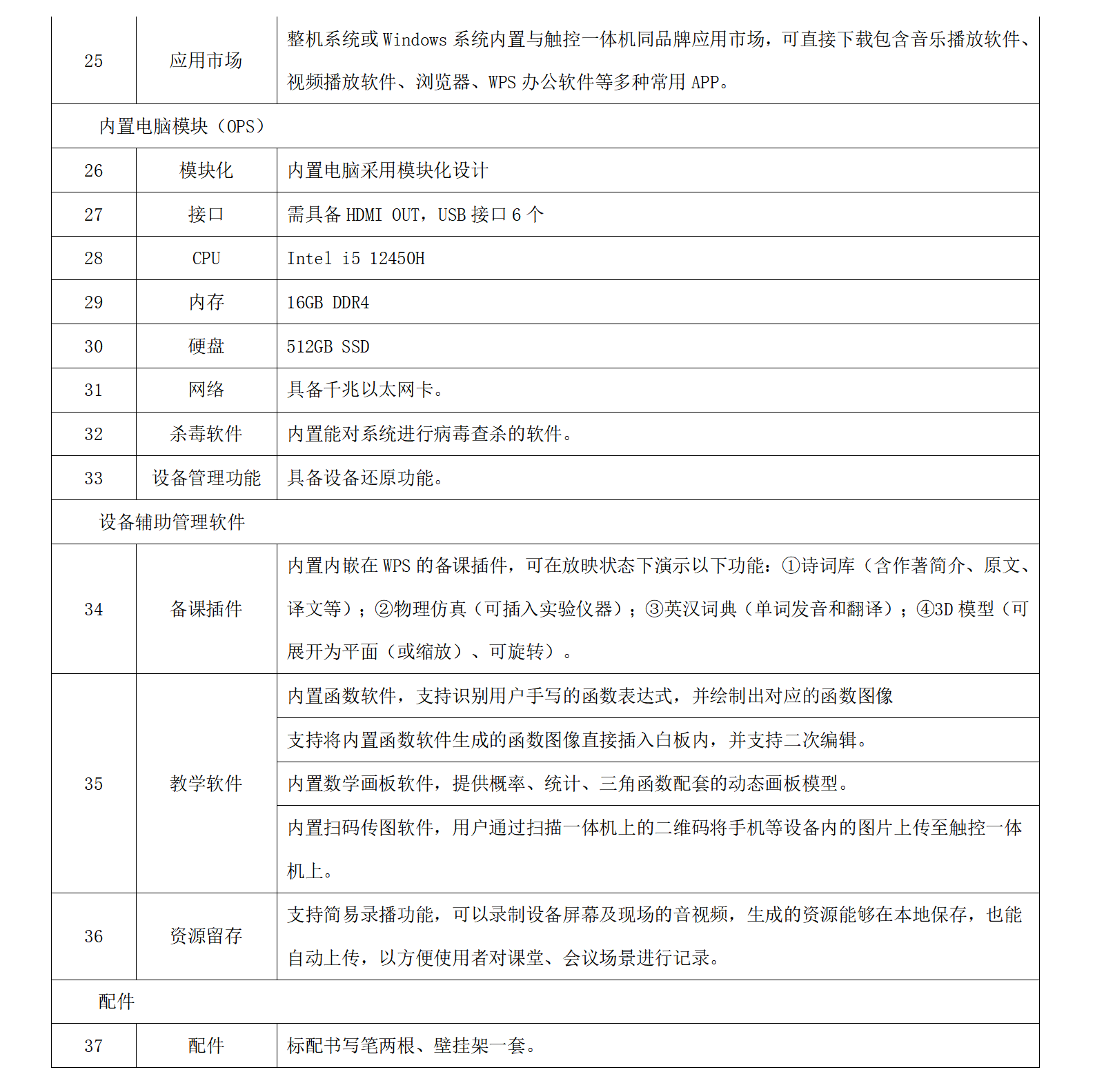
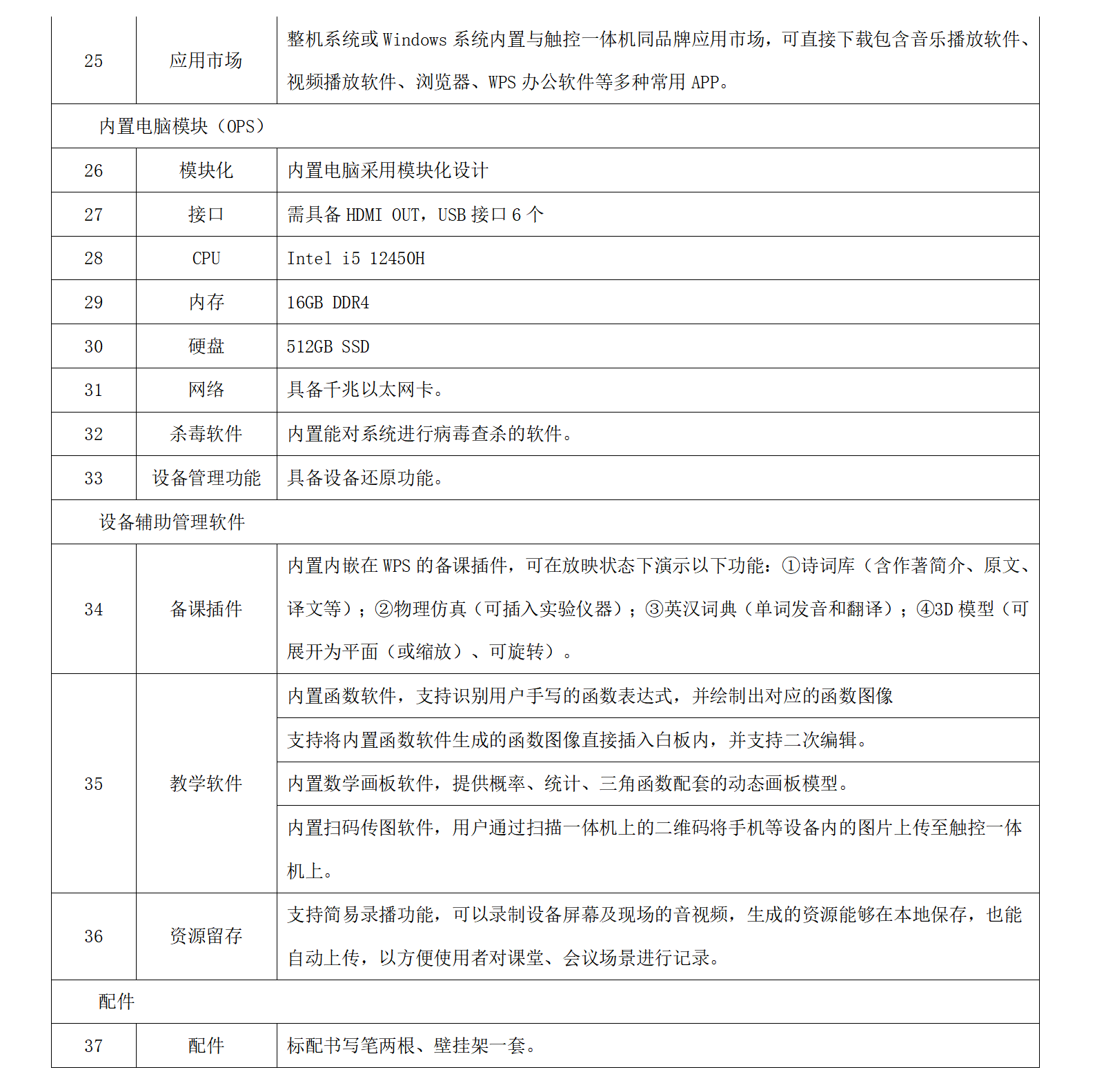
我们使用cookie来确保您的高速浏览体验。继续浏览本站,即表示您同意我们使用cookie。详情